
Product introduction
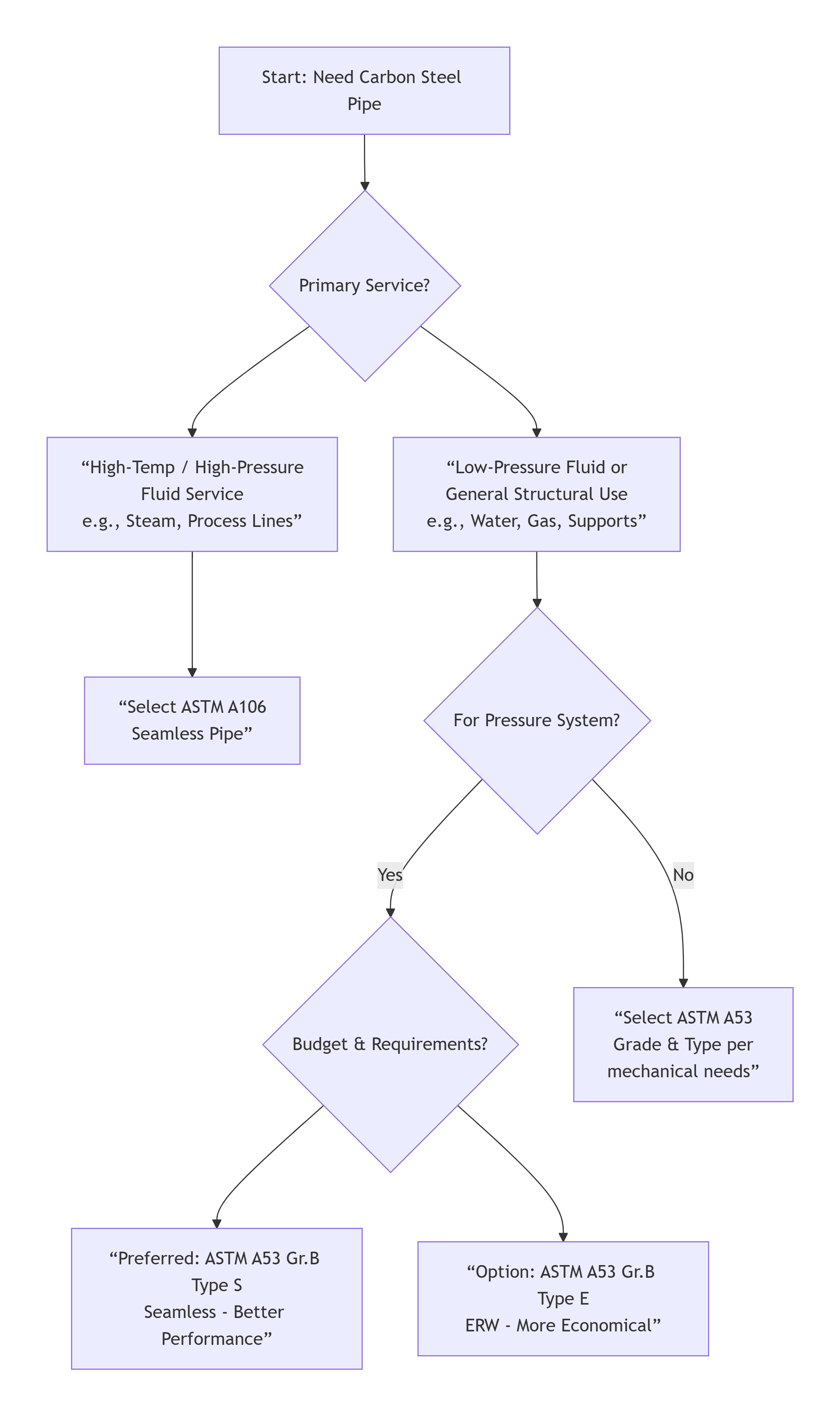
ASTM A53 is one of the most common and fundamental carbon steel pipe specifications in the United States, intended for general structural and low-pressure fluid conveyance service.
Think of it as the "general-purpose, workhorse" grade of steel pipe.
Purpose: A general-service carbon steel pipe. It is not a high-performance material but is valued for its economy and wide availability.
Primary Applications:
Low-Pressure Fluid Conveyance: Water, gas, air, steam (low-pressure).
Structural Applications: Guard rails, scaffolding, frame supports (non-critical).
Not Suitable For: High-temperature/high-pressure steam service, critical pressure vessel parts, severely corrosive environments.
ASTM A53 is primarily distinguished by manufacturing process and material grade.
| Type | Designation | Description |
|---|---|---|
| Seamless Pipe | Type S | Made by piercing and rolling a solid billet. Has no weld seam. More uniform, slightly higher pressure capacity. |
| Electric-Resistance Welded Pipe | Type E | Formed from skelp and welded using electric resistance heat. Has a single straight weld seam. Generally more economical than seamless. |
| Furnace Butt-Welded Pipe | Type F | Welded at lower temperatures; weld strength is lower. Now less common, typically for threaded & coupled or certain galvanized pipe. |
| Grade | Yield Strength (min) | Tensile Strength (min) | Key Characteristics |
|---|---|---|---|
| Grade A | 205 MPa (30 ksi) | 330 MPa (48 ksi) | Lower strength, better formability. |
| Grade B | 240 MPa (35 ksi) | 415 MPa (60 ksi) | The most commonly used grade. Offers the best balance of strength and weldability. |
Most Common Combination: A53 Grade B (Seamless or ERW). This is the most widely available pipe on the market.
This is a crucial distinction for material selection.
| Feature | ASTM A53 | ASTM A106 |
|---|---|---|
| Primary Purpose | General Structural & Low-Pressure Fluid Service | High-Temperature Fluid Service |
| Service Temperature | Not recommended for sustained service above ~343°C (650°F) | Specifically designed for elevated temps up to ~540°C (1000°F) |
| Chemical Composition | Controlled for weldability, less stringent for high-temp performance | More tightly controlled (C, Si, Mn) to ensure high-temperature properties |
| Mechanical Tests | Room temperature properties guaranteed | Room temperature properties guaranteed; some grades have elevated temp requirements |
| Manufacturing Process | Seamless (S) and Welded (E, F) | Seamless Only |
| Typical Applications | Scaffolding, low-pressure water lines, ventilation | Boiler tubes, process piping, high-pressure steam lines |
Simple Rule: Use A106 for high-temperature/pressure (e.g., process piping in plants). Use A53 for general structural or low-pressure fluid (e.g., building supports, water lines).
Not All A53 Pipe is for Pressure Service:
Only Seamless (Type S) and Electric-Resistance Welded (Type E) are intended for pressure piping systems.
Furnace Butt-Welded (Type F) pipe is not for pressure service.
Galvanizing:
A53 is the base specification for many galvanized steel pipes (zinc-coated), widely used for water, gas, and outdoor structures.
The zinc coating affects weldability and threading.
Dimensional Standard:
Outside diameter and wall thickness conform to ASME B36.10M (Nominal Pipe Size, NPS).
Allowable Stress:
For pressure system design, always use the allowable stress values provided in the applicable code (e.g., ASME B31.1 or B31.3), which are significantly lower than the material's yield strength.

ASTM A53 Grade B is the versatile, economical backbone of American industry. Recognizing its limitations for critical high-temperature/pressure service, it remains the reliable and ubiquitous choice for low-pressure fluid conveyance, structural support, and as the base for galvanized pipe. Always confirm the final selection against the project's governing design code, pressure rating, and service environment.
Just like you, 70% customers choose long-term cooperation with BBN steel not only for our good product and service quality, good reputation in the international market, but also for our experienced one-stop raw material supply and further steel processing!
Shandong Chengda Steel Co., Ltd.